IPsec Encryption: Understanding The Core Subprotocol

B.Defunctgames 129 views
IPsec Encryption: Understanding The Core Subprotocol

IPsec Encryption: Understanding the Core Subprotocol

Hey everyone! Today, we’re diving into the world of IPsec (Internet Protocol Security) and, specifically, which subprotocol is the star when it comes to data encryption. IPsec is super important for anyone dealing with network security, as it helps keep your data safe and sound as it zips across the internet. So, let’s get down to the nitty-gritty and find out which subprotocol is responsible for all that encryption magic. We’ll break it down in a way that’s easy to understand, even if you’re not a network guru. Buckle up, and let’s get started!

The Role of IPsec in Network Security

Alright, so what exactly is IPsec, and why should we care? Think of IPsec as a digital bodyguard for your network traffic. It’s a suite of protocols that work together to secure communications over an IP network. The main goal of IPsec is to provide secure, authenticated, and confidential communication. This means that IPsec ensures that:

  • Authentication: The data comes from the source it claims to come from.
  • Confidentiality: The data is encrypted so that only the intended recipient can read it.
  • Integrity: The data hasn’t been tampered with during transit.

IPsec does this by creating a secure tunnel, often called a Virtual Private Network (VPN), between two points. This tunnel encrypts all the data flowing through it, making it unreadable to anyone who might be eavesdropping. This is especially crucial for sensitive information like financial transactions, personal data, and confidential business communications. IPsec operates at the network layer (Layer 3) of the OSI model, which means it protects the entire IP packet, including the header. This differs from other security protocols that might only protect the application layer (Layer 7). This makes IPsec a robust and versatile security solution, because it is operating at a more fundamental level. It’s like having a secure, encrypted envelope that encapsulates all the data, ensuring it remains private during its journey across the network. Because it works at the network layer, IPsec is transparent to the applications running on the devices. Applications don’t need to be modified to take advantage of IPsec’s security features. This makes IPsec incredibly flexible and compatible with a wide range of devices and applications. For any organization looking to enhance its network security, understanding and implementing IPsec is a great place to start. Whether you’re a small business or a large enterprise, IPsec can help protect your valuable data from the prying eyes of the internet.

Understanding IPsec Subprotocols

Now, let’s zoom in on the specific subprotocols that make up IPsec. IPsec doesn’t just do one thing; it’s a collection of protocols working in harmony. The two main subprotocols we’ll be looking at are Authentication Header (AH) and Encapsulating Security Payload (ESP) . These guys are the workhorses of IPsec, each with their own special functions. Think of AH as the ID card and ESP as the encryption key and the secure envelope. They work together to make sure that the data is both authenticated and encrypted. Each subprotocol performs a specific role, contributing to the overall security provided by IPsec. This modular design allows for flexibility in configuring security policies, as you can choose which protocols to implement based on your specific needs. Understanding the roles of AH and ESP is crucial for anyone who wants to grasp how IPsec works its magic. They are the building blocks, and they work together to create a secure and reliable network connection. So, let’s get into the details of each of these protocols and see what they have to offer, shall we?

Authentication Header (AH)

Authentication Header (AH) is one of the subprotocols used by IPsec. This protocol provides data integrity and authentication for the IP packets. Data integrity ensures that the data hasn’t been altered during transit, while authentication confirms the identity of the sender. AH does this by calculating a hash of the packet data, which is then included in the packet. The receiving end also calculates the hash and compares it with the one received. If they match, the packet is considered authentic and has not been tampered with. AH doesn’t provide encryption. Its main focus is on authentication and integrity. AH adds a header to the IP packet that contains the calculated hash. This header is used to verify the sender’s identity and ensure that the packet’s contents haven’t been changed. Because AH verifies the entire packet, including the IP header, it can provide strong protection against certain types of attacks. AH is useful because it validates that the packet comes from the source it claims to be from and hasn’t been modified along the way. Although AH is a crucial piece of the IPsec puzzle, it is not the subprotocol that provides encryption. AH is an important element in ensuring secure communication, but its strength lies in data integrity and authentication. While AH is a valuable tool, it does not provide the confidentiality that comes with encryption. Keep this in mind, as we move on to the next subprotocol.

Encapsulating Security Payload (ESP)

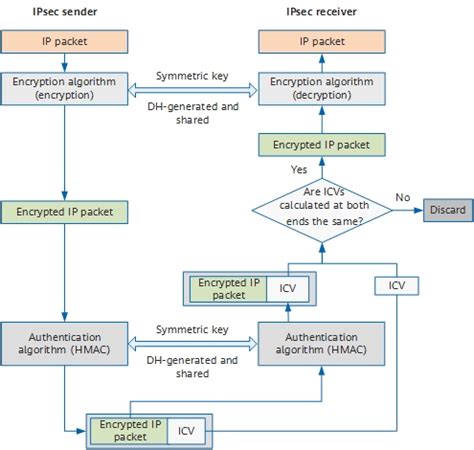
Here’s where the magic happens, folks! Encapsulating Security Payload (ESP) is the subprotocol that provides data encryption . This means that ESP scrambles the data in an IP packet, making it unreadable to anyone who intercepts it. It’s like putting your message in a secret code. ESP also provides authentication and integrity, similar to AH, but its primary function is encryption. ESP uses encryption algorithms like Advanced Encryption Standard (AES) to encrypt the data. This ensures that the data is protected from unauthorized access. In addition to encryption, ESP can also provide authentication and integrity by calculating a hash and including it in the packet. This verifies the source of the data and ensures that it hasn’t been changed. ESP works by encapsulating the original IP packet inside a new packet that has an ESP header and trailer. This new packet is then encrypted and sent over the network. ESP offers both confidentiality through encryption and authentication/integrity through the use of hashing. When it comes to secure communication, ESP is your go-to subprotocol. It ensures that the data is encrypted, providing confidentiality, and authenticated, which gives it integrity. For most IPsec implementations, ESP is the main subprotocol used to secure the data. The versatility and security features of ESP make it an essential part of any strong network security setup. So remember, if you want your data encrypted, it’s ESP you’re looking for.

Data Encryption with ESP: A Closer Look

Okay, let’s dive even deeper into how ESP actually handles data encryption . ESP uses various encryption algorithms to scramble the data within the IP packet. The most common and recommended algorithm is AES (Advanced Encryption Standard) , because it’s both fast and secure. Other algorithms include 3DES (Triple DES), but it is now considered outdated and less secure. When a packet is encrypted using ESP, the original IP packet is encapsulated inside a new packet. The new packet includes an ESP header, the encrypted data, and an ESP trailer. The header contains information about the security parameters used for encryption, such as the algorithm and the key used. The encrypted data is the actual payload of the original IP packet. The trailer includes an integrity check value (ICV), which is used for authentication and ensuring that the data hasn’t been tampered with. The encryption process scrambles the original data into an unreadable form. Only the recipient with the correct decryption key can unscramble it. This process ensures that even if someone intercepts the data, they won’t be able to read it without the proper key. ESP supports two main modes of operation: Transport mode and Tunnel mode. In Transport mode, only the payload of the IP packet is encrypted. In Tunnel mode, the entire IP packet, including the header, is encrypted. Tunnel mode is often used when creating VPNs. The specific encryption algorithm and mode of operation can be configured based on security needs and performance requirements. The choice of algorithms affects the level of security and the performance impact on the network. Using AES with a strong key length is recommended for most applications. In the end, ESP is a key piece of IPsec, ensuring that your data remains confidential and secure while it’s in transit.

Comparing AH and ESP

To make sure we’ve got everything straight, let’s compare AH and ESP side-by-side. AH provides authentication and integrity , while ESP provides encryption , authentication , and integrity . AH adds a header to the IP packet that contains a hash value used for authentication and integrity. ESP adds a header and trailer, encapsulating the original IP packet and encrypting its contents. AH protects the entire IP packet, including the IP header, while ESP protects the payload (and sometimes the entire packet in Tunnel mode). Both AH and ESP use cryptographic techniques to ensure the security of data in transit. However, they serve different purposes within the IPsec framework. They can be used independently or together, depending on the specific security requirements. You can choose to use AH alone if you only need authentication and integrity, or ESP if you need encryption. In a common setup, you might use ESP for confidentiality and integrity and then use AH as an additional layer to protect the header information. Understanding the differences between AH and ESP helps you configure IPsec in a way that meets your security needs. Each protocol plays a crucial role in securing network communications. Knowing the unique strengths of each subprotocol allows for the best possible protection.

Conclusion: The Encryption Champion

So, after all the information, which IPsec subprotocol provides data encryption? The answer is Encapsulating Security Payload (ESP) . ESP is the workhorse of IPsec when it comes to keeping your data confidential. It uses powerful encryption algorithms to scramble your data so that only the intended recipient can read it. While AH provides authentication and integrity, ESP takes the crown for encryption. By understanding the role of ESP, you can better appreciate how IPsec protects your network traffic from prying eyes. Remember, the combination of AH and ESP or using ESP alone allows you to create a robust and reliable security solution. Keep in mind that IPsec is a powerful tool for anyone serious about network security. Choosing the right subprotocols and configurations is a crucial step in ensuring that your data is safe and secure while it travels across the internet. Thanks for joining me today, and I hope this helped clear up any questions about IPsec encryption!