LM741 SPICE Model: Comprehensive Guide

B.Defunctgames 42 views
LM741 SPICE Model: Comprehensive Guide

LM741 SPICE Model: A Comprehensive Guide

Hey guys! Ever wondered how to simulate an LM741 op-amp in your circuit simulations? Well, you’re in the right place! In this comprehensive guide, we’re diving deep into the LM741 SPICE model . We’ll cover everything from understanding what SPICE models are, to dissecting the LM741 model, and how to use it effectively in your simulations. So, grab a cup of coffee, and let’s get started!

What is a SPICE Model?

Alright, before we jump into the specifics of the LM741, let’s quickly recap what a SPICE model actually is. SPICE stands for Simulation Program with Integrated Circuit Emphasis. Basically, it’s a powerful simulation engine used by engineers to predict the behavior of electronic circuits. SPICE models are mathematical representations of electronic components, like our beloved LM741 op-amp. These models describe the component’s electrical characteristics, such as voltage, current, and impedance, using equations and parameters.

Think of a SPICE model as a virtual version of a real-world component. Instead of physically building a circuit and testing it, you can simulate it on your computer using SPICE. This saves time, money, and a whole lot of frustration! By using accurate SPICE models , you can identify potential issues in your design before they become costly problems in the real world. Different components require different models. Simpler components like resistors can be represented by a single value, while more complex components like the LM741 require more extensive models.

A SPICE model consists of a subcircuit definition that includes several components like resistors, capacitors, diodes, transistors, and voltage sources. These components are interconnected to mimic the behavior of the actual op-amp. The model also includes parameters that define the characteristics of these components, such as the gain, bandwidth, and input impedance of the LM741. These parameters are typically obtained from the manufacturer’s datasheet or through careful measurements. SPICE models allow engineers to simulate the behavior of the LM741 in different operating conditions and circuit configurations. This is invaluable for designing and optimizing circuits that use the LM741, such as amplifiers, filters, and oscillators. Using a SPICE model, engineers can predict how the LM741 will respond to different input signals, temperature variations, and power supply voltages. This allows them to fine-tune the circuit design to achieve the desired performance and stability.

Why Use an LM741 SPICE Model?

So, why bother using a SPICE model for the LM741 in the first place? Well, there are several compelling reasons. Simulation offers a cost-effective way to prototype and test circuit designs without the need for physical components. With a SPICE model, you can quickly evaluate the performance of an LM741-based circuit under various conditions, such as different input signals, temperature variations, and power supply voltages. This allows you to optimize your design and identify potential issues before committing to hardware. SPICE simulations allow you to explore a wide range of circuit configurations and component values, helping you to find the optimal design for your application. You can easily modify the circuit parameters and observe the effects on the overall performance. This iterative design process can significantly reduce the time and effort required to develop a working prototype. With the LM741 SPICE model, you can easily analyze the stability and frequency response of your circuit. This is crucial for ensuring that your circuit operates reliably and meets the required performance specifications. SPICE simulations can help you identify potential oscillation issues and optimize the circuit to achieve stable operation.

Here are some key benefits:

  • Accurate Predictions: A good SPICE model provides accurate predictions of the LM741’s behavior, allowing you to fine-tune your designs.
  • Time Savings: Simulating circuits is way faster than building and testing them physically.
  • Cost Reduction: You can identify and fix design flaws before ordering components, saving you money.
  • Comprehensive Analysis: SPICE models allow you to analyze various aspects of circuit performance, such as frequency response, stability, and noise.

Anatomy of an LM741 SPICE Model

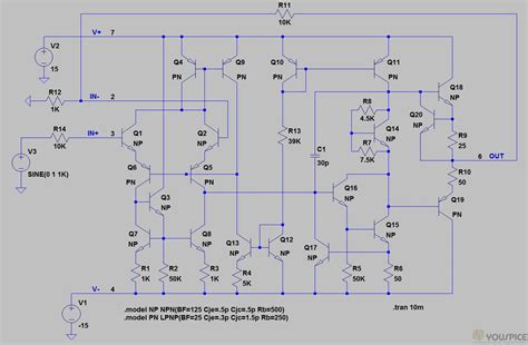
Okay, let’s break down what’s typically inside an LM741 SPICE model. An LM741 SPICE model is composed of various subcircuits and elements that represent the internal components and characteristics of the op-amp. It typically includes resistors, capacitors, transistors, and voltage sources arranged in a configuration that mimics the actual circuitry of the LM741. The model also contains parameters that define the electrical properties of these components, such as their resistance, capacitance, and gain. This part is where all the magic happens. Inside the model , you’ll usually find descriptions of transistors, resistors, capacitors, and voltage sources that mimic the internal structure of the LM741. Each of these components has parameters that define its behavior. These parameters are derived from the LM741’s datasheet and are carefully chosen to match the real-world performance of the op-amp. For instance, transistor models will include parameters such as transconductance, output resistance, and capacitances. Resistors will have their resistance values specified, and capacitors will have their capacitance values defined. These parameters are crucial for accurately simulating the behavior of the LM741 under different operating conditions.

  • Subcircuit Definition: The model starts with a .SUBCKT statement that defines the subcircuit for the LM741. This statement specifies the nodes (terminals) of the op-amp, such as the inverting input, non-inverting input, output, positive supply, and negative supply.
  • Input Stage: This part of the model simulates the differential input stage of the LM741. It typically includes transistors, resistors, and current sources that determine the input impedance, input bias current, and input offset voltage of the op-amp.
  • Gain Stage: The gain stage is responsible for amplifying the differential input signal. This section of the model includes transistors, resistors, and capacitors that determine the open-loop gain and bandwidth of the LM741.
  • Output Stage: The output stage provides the output voltage and current drive capability of the LM741. This part of the model includes transistors, resistors, and diodes that determine the output impedance, output voltage swing, and output current limit of the op-amp.
  • Compensation Network: The LM741 includes a compensation network to ensure stability and prevent oscillations. This network typically consists of a capacitor and a resistor connected in a specific configuration to shape the frequency response of the op-amp.
  • Model Parameters: The model parameters define the electrical characteristics of the components used in the subcircuit. These parameters include transistor parameters (e.g., beta, Vth), resistor values, capacitor values, and voltage source values. These parameters are crucial for accurately simulating the behavior of the LM741.

How to Use the LM741 SPICE Model

Alright, you’ve got a SPICE model, now what? Here’s how to put it to work:

  1. Obtain the SPICE Model: First, you need to find a reliable SPICE model for the LM741. You can often find these models on manufacturer websites (like Texas Instruments or Analog Devices) or in online component libraries.
  2. Include the Model in Your Simulation: Open your SPICE simulation software (like LTspice, PSpice, or ngspice). Then, include the LM741 SPICE model in your circuit schematic. This is usually done by adding a .include statement that points to the file containing the model.
  3. Connect the Op-Amp: Place an LM741 op-amp symbol in your schematic and connect it to the rest of your circuit. Make sure to connect the power supply pins (+V and -V) to appropriate voltage sources.
  4. Define Simulation Parameters: Set up the simulation parameters, such as the simulation type (e.g., transient analysis, AC analysis), simulation time, and step size. These parameters depend on the type of analysis you want to perform.
  5. Run the Simulation: Run the simulation and observe the results. You can plot voltages, currents, and other parameters to analyze the behavior of the circuit.

Example using LTspice:

  • Get the Model: Download the LM741 SPICE model file (e.g., LM741.lib ).
  • Create a Schematic: Open LTspice and create a new schematic.
  • Add the Op-Amp: Place an op-amp symbol in the schematic (you can usually find a generic op-amp symbol in the library).
  • .Include Directive: Add a .include LM741.lib directive to your schematic. You can do this by pressing S to open the SPICE directive window and typing .include LM741.lib .
  • Connect Components: Connect the op-amp, resistors, capacitors, and voltage sources to create your desired circuit.
  • Run Simulation: Set up the simulation parameters (e.g., transient analysis) and run the simulation. Plot the input and output voltages to analyze the circuit’s behavior.

Pro Tip:

  • Always double-check the pin assignments in the SPICE model to ensure they match your schematic. Mismatched pins can lead to incorrect simulation results.
  • Pay attention to the model parameters and adjust them if necessary to match the specific characteristics of the LM741 you are using.
  • Use a stable and well-tested SPICE simulator to ensure accurate and reliable simulation results.

Common Issues and Troubleshooting

Even with a solid SPICE model, you might run into some issues. Here’s how to troubleshoot them:

  • Convergence Problems: If your simulation fails to converge, it means the simulator is having trouble finding a stable solution. This can be caused by various factors, such as incorrect component values, excessive gain, or improper biasing. Try adjusting the simulation parameters, such as the step size and tolerance, to improve convergence.
  • Incorrect Results: If your simulation results don’t match your expectations, double-check your schematic and model parameters. Make sure you have connected the components correctly and that the model parameters are appropriate for your application. Also, verify that the SPICE model is accurate and reliable.
  • Model Compatibility: Not all SPICE models are created equal. Some models may be designed for specific simulators or may not be compatible with your simulation software. If you encounter compatibility issues, try using a different SPICE model or switching to a different simulator.

Quick Fixes:

  • Check Power Supply Connections: Ensure the power supply pins of the LM741 are properly connected to voltage sources.
  • Verify Component Values: Double-check the values of resistors, capacitors, and other components in your circuit.
  • Adjust Simulation Parameters: Experiment with different simulation parameters, such as the step size and tolerance, to improve convergence.

Conclusion

So there you have it, folks! A comprehensive guide to the LM741 SPICE model. By understanding what SPICE models are, how they work, and how to use them effectively, you can simulate your LM741-based circuits with confidence. Remember to always double-check your connections, verify your model parameters, and troubleshoot any issues that arise. With a little practice, you’ll be simulating circuits like a pro in no time!

Happy simulating, and may your circuits always converge! And of course, feel free to reach out if you have any questions. We’re here to help!